AFU Developer Guide: OFS for Agilex™ 5 PCIe Attach¶
Last updated: October 23, 2025
1. Introduction¶
This document is a design guide for the creation of an Accelerator Functional Unit (AFU) using Open FPGA Stack (OFS) for Agilex™ 5 PCIe Attach. The AFU concept consists of separating out the FPGA design development process into two parts, the construction of the foundational FPGA Interface Manager (FIM), and the development of the Acceleration Function Unit (AFU), as shown in the diagram below.
This diagram shows the separation of FPGA board interface development from the internal FPGA workload creation. This separation starts with the FPGA Interface Manager (FIM) which consists of the external interfaces and board management functions. The FIM is the base system layer and is typically provided by board vendors. The FIM interface is specific to a particular physical platform. The AFU makes use of the external interfaces with user defined logic to perform a specific application. By separating out the lengthy and complicated process of developing and integrating external interfaces for an FPGA into a board allows the AFU developer to focus on the needs of their workload. OFS for Agilex™ 5 FPGAs PCIe Attach provides the following tools for rapid AFU development:
- Scripts for both compilation and simulation setup
- Optional Platform Interface Manager (PIM) which is a set of SystemVerilog shims and scripts for flexible FIM to AFU interfacing
- Acceleration Simulation Environment (ASE) which is a hardware/software co-simulation environment scripts for compilation and Acceleration
- Integration with Open Programmable Acceleration Engine (OPAE) SDK for rapid software development for your AFU application
Please notice in the above block diagram that the AFU region consists of static and partial reconfiguration (PR) regions where the PR region can be dynamically reconfigured while the remaining FPGA design continues to function. Creating AFU logic for the static region is described in Shell Developer Guide for the associated platform. This guide covers logic in the AFU Main region.
1.1. Document Organization¶
This document is organized as follows:
- Description of design flow
- Interfaces and functionality provided in the Agilex™ 5 FPGAs PCIe Attach FIM
- Setup of the AFU Development environment
- Synthesize the AFU example
- Testing the AFU example on the Agilex™ 5 FPGA E-Series 065B Modular Development Kit
- Hardware/Software co-simulation using ASE
- Debugging an AFU with Remote Signal Tap
This guide provides theory followed by tutorial steps to solidify your AFU development knowledge.
NOTE:
This guide uses the Agilex™ 5 FPGA E-Series 065B Modular Development Kit as the platform for all tutorial steps. Additionally, this guide and the tutorial steps can be used with other platforms.
Some of the document links in this guide are specific to the Agilex™ 5 FPGA E-Series 065B Modular Development Kit. If using a different platform, please use the associated documentation for your platform as there could be differences in building the FIM and downloading FIM images.
If you have worked with previous Altera® Programmable Acceleration products, you will find out that OFS for Agilex™ 5 PCIe Attach is similar. However, there are differences and you are advised to carefully read and follow the tutorial steps to fully understand the design tools and flow.
1.2. Prerequisite¶
This guide assumes you have the following FPGA logic design-related knowledge and skills:
- FPGA compilation flows including the Quartus® Prime Pro Edition design flow
- Static Timing closure, including familiarity with the Timing Analyzer tool in Quartus® Prime Pro Edition software, applying timing constraints, Synopsys* Design Constraints (.sdc) language and Tcl scripting, and design methods to close on timing critical paths.
- RTL and coding practices to create synthesizable logic.
- Understanding of AXI and Avalon memory mapped and streaming interfaces.
- Simulation of complex RTL using industry standard simulators (Synopsys® VCS® or Siemens® QuestaSim®).
- Signal Tap Logic Analyzer tool in the Quartus® Prime Pro Edition software.
You are strongly encouraged to review the Shell Developer Guide for the associated platform.
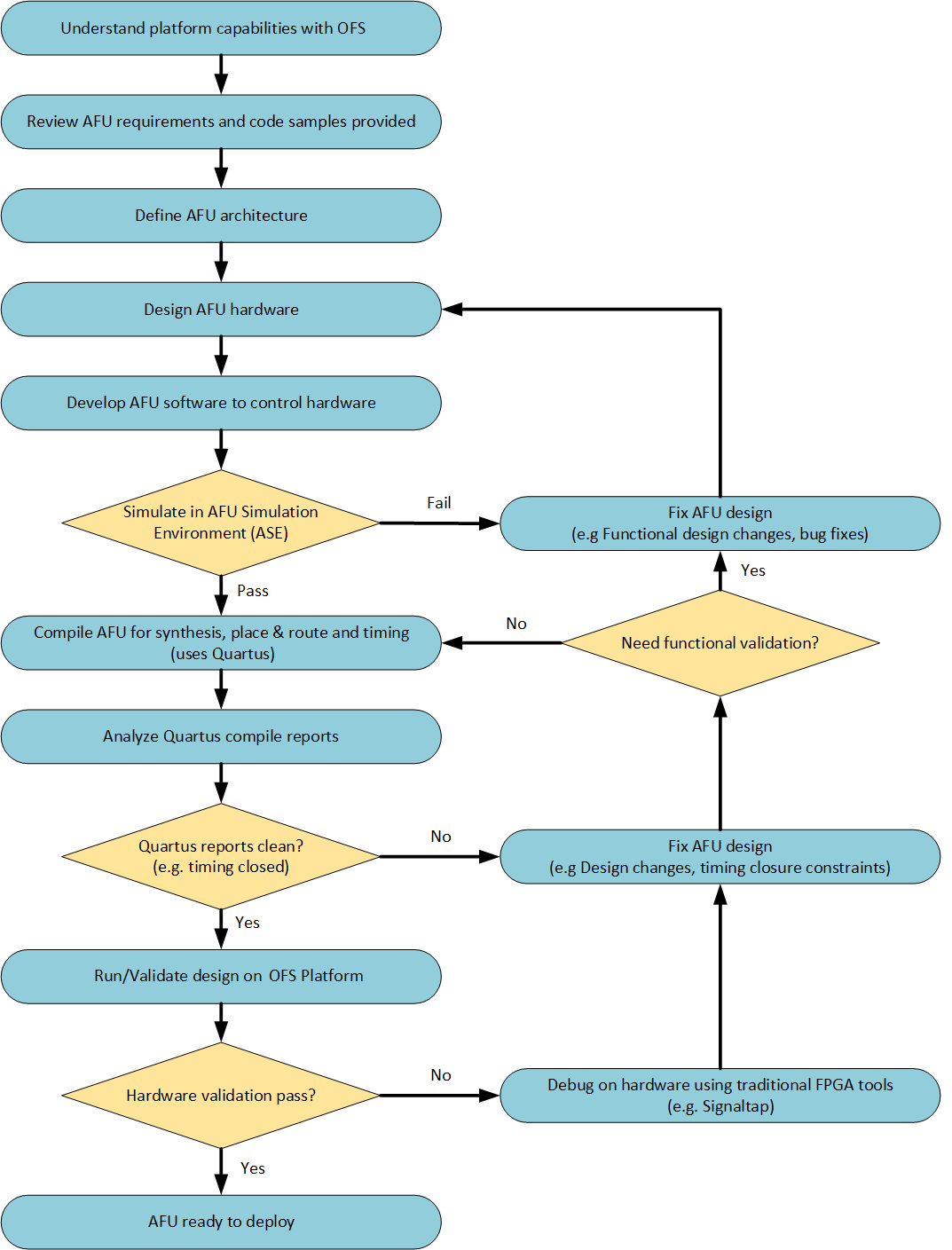
1.3. Acceleration Functional Unit (AFU) Development Flow¶
The AFU development flow is shown below:

1.3.1. Understanding Platform Capabilities¶
The block diagram of the Agilex 5 Modular DK is shown below:
The Agilex 5 Modular DK FIM provided with this release provides the following features:
- Host interface
- PCIe Gen3 x 4
- 1 - PF, 3 - VF, AXI-S TLP packets
- MSI-X interrupts
- Logic to demonstrate simple PCIe loopback
- External Memory
- 1x 8GB DDR4-1600 (x32 with ECC)
- 1x 8GB DDR4-1600 (x32 without ECC)
- Memory exerciser logic demonstrating external memory operation
- FPGA Management Engine
- Partial reconfiguration control logic
- Remote Signal Tap logic
- Network interface
- Not Enabled
- ARM HPS subsystem with embedded Linux
- Not Enabled
1.3.2. High Level Data Flow¶
The OFS high level data flow is shown below:
1.3.3. Considerations for PIM Usage¶
When creating an AFU, a designer needs to decide what type of interfaces the platform (FIM) should provide to the AFU. The FIM can provide the native interfaces (i.e. PCIe TLP commands) or standard memory mapped interfaces (i.e. AXI-MM or AVMM) by using the PIM. The PIM is an abstraction layer consisting of a collection of SystemVerilog interfaces and shims to enable partial AFU portability across hardware despite variations in hardware topology and native interfaces. The PIM adds a level of logic between the AFU and the FIM converting the native interfaces from the FIM to match the interfaces provided by the AFU.
The following resources are available to assist in creating an AFU:
PIM Core Concepts provides details on using the PIM and its capabilities.
PIM Based AFU Developer Guide provides details on interfacing your AFU to the FIM using the PIM.
Multi-PCIe Link AFUs provides details on encapsulation of multiple FPGA device connections as a single OPAE handle.
VChan Muxed AFUs provides details on manually adding the PF/VF mux after PIM shim to optimize resource usage when interfacing multiple AFU's.
The examples-afu repo provides several AFU examples:
| Example | Description | PIM-based | Hybrid | Native | Multi-Link | VChan Mux |
|---|---|---|---|---|---|---|
| clocks | Example AFU using user configurable clocks. | X | ||||
| copy_engine | Example AFU moving data between host channel and a data engine. | X | ||||
| dma | Example AFU moving data between host channel and local memory with a DMA. | X | ||||
| hello_world | Example AFU sending "Hello World!" to host channel. | X | X | X | X | X |
| local_memory | Example AFU reading and writing local memory. | X | X |
These examples can be run with the current OFS FIM package. There are three AFU types of examples provided (PIM based, hybrid and native). Each example provides the following:
- RTL, which includes the following interfaces:
- Host Channel:
- Host memory, providing a DMA interface.
- MMIO, providing a CSR interface.
- Local Memory
- Host Channel:
- Host software example interfacing to the CSR interface and host memory interface, using the OPAE C API.
- Accelerator Description File .json file
- Source file list
1.3.4. AFU Interfaces Included with Agilex™ 5 PCIe Attach¶
The figure below shows the interfaces available to the AFU in this architecture. It also shows the design hierarchy with module names from the fim (top.sv) to the PR region AFU (afu_main.sv). One of the main differences from the Stratix 10 PAC OFS architecture to this one is the presence of the static port gasket region (port_gasket.sv) that has components to facilitate the AFU and also consists of the PR region (afu_main.sv) via the PR slot. The Port Gasket contains all the PR specific modules and logic, e.g., PR slot reset/freeze control, user clock, remote STP etc. Architecturally, a Port Gasket can have multiple PR slots where user workload can be programmed into. However, only one PR slot is supported for OFS Release for Agilex™. Everything in the Port Gasket until the PR slot should be provided by the FIM developer. The task of the AFU developer is to add their desired application in the afu_main.sv module by stripping out unwanted logic and instantiating the target accelerator. As shown in the figure below, here are the interfaces connected to the AFU (highlighted in green) via the PCIe Attach FIM:
- AXI Streaming (AXI-S) interface to the Host via PCIe Gen4x16
- AXI Memory Mapped Channels to the DDR4 EMIF interface
2. Set Up AFU Development Environment¶
This section covers the setup of the AFU development environment.
2.1. AFU development environment overview¶
A typical development and hardware test environment consists of a development server or workstation with FPGA development tools installed and a separate server with the target OFS compatible FPGA PCIe card installed. The typical usage and flow of data between these two servers is shown below:
Note: both development and hardware testing can be performed on the same server if desired.
This guide uses Agilex™ 5 FPGA E-Series 065B Modular Development Kit as the target OFS compatible FPGA PCIe card for demonstration steps. The Agilex™ 5 FPGA E-Series 065B Modular Development Kit must be fully installed following the Board Installation Guide: OFS for Agilex™ 5 PCIe Attach Development Kits. If using a different OFS FPGA PCIe card, contact your supplier for instructions on how to install and operate user developed AFUs.
The following is a summary of the steps to set up for AFU development:
- Install Quartus Prime Pro Version 25.1 for Linux with Agilex device support and required Quartus patches.
- Make sure support tools are installed and meet version requirements.
- Install OPAE SDK.
- Download the Basic Building Blocks repository.
- Build or download the relocatable AFU PR-able build tree based on your Agilex™ FPGA PCIe Attach FIM.
- Download FIM to the Agilex™ FPGA PCIe Attach platform.
Building AFUs with OFS for Agilex™ requires the build machine to have at least 64 GB of RAM.
2.2. Installation of Quartus and required patches¶
2.3. Installation of Support Tools¶
Make sure support tools are installed and meet version requirements.
The OFS provided Quartus build scripts require the following tools. Verify these are installed in your development environment.
| Item | Version |
|---|---|
| Python | 3.8.10 |
| GCC | 11.5.0 |
| cmake | 3.26.5 |
| git | 2.43.0 |
| perl | 5.32.1 |
2.4. Installation of OPAE SDK¶
Working with the Agilex 5 Modular Development Kit requires opae-2.14.0-3. Follow the instructions in the Follow the instructions in the Software Installation Guide: OFS for PCIe Attach FPGAs to build and install the required OPAE SDK for the Agilex 5 Modular Development Kit. Make sure to check out the cloned repository to tag 2.14.0-3 and branch release/2.14.0.
Note: The tutorial steps provided in the next sections assume the OPAE SDK is installed in default system locations, under the directory,
/usr. In most system configurations, this will allow the OS and tools to automatically locate the OPAE binaries, scripts, libraries and include files required for the compilation and simulation of the FIM and AFUs.
2.5. Download the Basic Building Blocks repositories¶
The ofs-platform-afu-bbb repository contains the PIM files as well as example PIM-based AFUs that can be used for testing and demonstration purposes. This guide will use the host_chan_mmio AFU example in the ofs-platform-afu-bbb repository and the hello_world sample accompanying the examples-afu repository to demonstrate how to synthesize, load, simulate, and test a PIM-based AFU using the Agilex 5 Modular Development Kit with the PCIe Attach FIM.
Execute the next commands to clone the BBB repository.
# Create top level directory for AFU development
$ mkdir OFS_BUILD_ROOT
$ cd OFS_BUILD_ROOT
$ export OFS_BUILD_ROOT=$PWD
# Clone the ofs-platform-afu-bbb repository.
$ cd $OFS_BUILD_ROOT
$ git clone https://github.com/OFS/ofs-platform-afu-bbb.git
$ cd ofs-platform-afu-bbb
$ git checkout tags/ofs-2025.1-1
$ export OFS_PLATFORM_AFU_BBB=$PWD
# Verify retrieval
$ ls
LICENSE plat_if_develop plat_if_release plat_if_tests README.md
The documentation in the ofs-platform-afu-bbb repository further addresses - The PIM concept. - The structure of the PIM-based AFU examples. - How to generate a release and configure the PIM. - How to connect an AFU to an FIM.
2.6. Build or download the relocatable PR build tree¶
A relocatable PR build tree is needed to build the AFU partial reconfiguration area for the intended FIM. The tree is relocatable and may be copied to a new location. It does not depend on files in the original FIM build.
You can use the Agilex 5 Modular Development Kit release package and download the PR build tree and FIM images, to develop your AFU. These are located at https://github.com/OFS/ofs-agx5-pcie-attach/releases/tag/ofs-2025.1-1
Or you can build your own FIM and generate the PR build tree during the process.
To download and untar the pr_build_template:
$ cd $OFS_BUILD_ROOT
$ wget https://github.com/OFS/ofs-agx5-pcie-attach/releases/download/ofs-2025.1-1/eseries-mdk-images_ofs-2025-1-1.tar.gz
$ tar -zxvf eseries-mdk-images_ofs-2025-1-1.tar.gz
$ cd eseries-mdk-images_ofs-2025-1-1/
$ cd pr_build_template
$ export OPAE_PLATFORM_ROOT=$PWD
To build your own FIM and generate the PR build tree for the Agilex 5 Modular Development Kit , refer to the Shell Developer Guide: OFS for Agilex™ 5 PCIe Attach FPGAs and follow the Out-of-Tree PR FIM build flow. If you are using a different platform, refer to the Shell Developer Guide for your platform and follow the Out-of-Tree PR FIM build flow.
2.7. Download FIM to FPGA¶
The AFU requires that the FIM, ofs_top.sof, from which the AFU is derived be loaded onto the FPGA.
If you are using the Agilex 5 Modular Development Kit release package downloaded in the previous section:
If you are generating your own FIM, use the programing file from your FIM build.
Downlaod the FIM to the Agilex 5 Modular Development Kit. Refer to the Development Kit's User Guide for more information.
If you are using a different platform, refer to the documentation for your platform to download the FIM images onto your Agilex™ 5 PCIe Attach Platform.
Once the FIM image has been programmed into the device, reboot the system to initialize the PCIe interface.
2.8. Set up required Environment Variables¶
Set the required environment variables as shown below. These environment variables must be set prior to simulation or compilation tasks. You can create a simple script to set these variables and save time going forward.
# If not already done, export OFS_BUILD_ROOT to the top level directory for AFU development
$ export OFS_BUILD_ROOT=<path to ofs build directory>
# If not already done, export OPAE_PLATFORM_ROOT to the PR build tree directory
$ export OPAE_PLATFORM_ROOT=<path to pr build tree>
# If not already done, export OFS_PLATFORM_AFU_BBB to the clone of ofs-platform-afu-bbb repository which contains PIM files and AFU examples.
$ export OFS_PLATFORM_AFU_BBB=<path to ofs-platform-afu-bbb>
# Quartus Tools
# Note, QUARTUS_HOME is your Quartus installation directory, e.g. $QUARTUS_HOME/bin contains Quartus executable.
$ export QUARTUS_HOME=<user_path>/altera_pro/25.1/quartus
$ export QUARTUS_ROOTDIR=$QUARTUS_HOME
$ export QUARTUS_INSTALL_DIR=$QUARTUS_ROOTDIR
$ export QUARTUS_ROOTDIR_OVERRIDE=$QUARTUS_ROOTDIR
$ export IMPORT_IP_ROOTDIR=$QUARTUS_ROOTDIR/../ip
$ export IP_ROOTDIR=$QUARTUS_ROOTDIR/../ip
$ export QSYS_ROOTDIR=$QUARTUS_ROOTDIR/../qsys
$ export PATH=$QUARTUS_HOME/bin:$QSYS_ROOTDIR/bin:$QUARTUS_HOME/../sopc_builder/bin/:$PATH
# OPAE SDK release
$ export OPAE_SDK_REPO_BRANCH=release/2.14.0
# OPAE and MPF libraries must either be on the default linker search paths or on both LIBRARY_PATH and LD_LIBRARY_PATH.
$ export OPAE_LOC=/usr
$ export LIBRARY_PATH=$OPAE_LOC/lib:$LIBRARY_PATH
$ export LD_LIBRARY_PATH=$OPAE_LOC/lib64:$LD_LIBRARY_PATH
3. Compiling an AFU¶
In this section, you will use the relocatable PR build tree created in the previous steps from the FIM to compile an example PIM-based AFU. This section will be developed around the host_chan_mmio and hello_world AFU examples to showcase the synthesis of a PIM-based AFU.
The build steps presented below demonstrate the ease in building and running an actual AFU on the board. To successfully execute the instructions in this section, you must have set up your development environment and have a relocateable PR Build tree as instructed in section 2 of this document.
3.1. Creating the AFU Synthesis Environment¶
The PIM flow provides the script afu_synth_setup to create the synthesis environment to build the AFU examples. See how to use it below.
usage: afu_synth_setup [-h] -s SOURCES [-p PLATFORM] [-l LIB] [-f] dst
Generate a Quartus build environment for an AFU. A build environment is
instantiated from a release and then configured for the specified AFU. AFU
source files are specified in a text file that is parsed by rtl_src_config,
which is part of the OPAE base environment.
positional arguments:
dst Target directory path (directory must not exist).
optional arguments:
-h, --help show this help message and exit
-s SOURCES, --sources SOURCES
AFU source specification file that will be passed to
rtl_src_config. See "rtl_src_config --help" for the
file's syntax. rtl_src_config translates the source
list into either Quartus or RTL simulator syntax.
-p PLATFORM, --platform PLATFORM
FPGA platform name.
-l LIB, --lib LIB FPGA platform release hw/lib directory. If not
specified, the environment variables OPAE_FPGA_HW_LIB
and then BBS_LIB_PATH are checked.
-f, --force Overwrite target directory if it exists.
3.2. Building and Running host_chan_mmio example AFU¶
The $OFS_PLATFORM_AFU_BBB/plat_if_tests/host_chan_mmio is a simple example demonstrating both hardware and software access to an AFU. The host_chan_mmio example AFU consists of the following files. The hw directory contains the RTL to implement the hardware functionality using Avalon and AXI interfaces. However, this guide will use the AXI version of the host_chan_mmio AFU to go through the compilation steps. The sw directory of the AFU contains the source code of the host application that communicates with the actual AFU hardware.
host_chan_mmio
├── hw
│ └── rtl
│ ├── avalon
│ │ ├── afu_avalon512.sv
│ │ ├── afu_avalon.sv
│ │ ├── ofs_plat_afu_avalon512.sv
│ │ ├── ofs_plat_afu_avalon_from_ccip.sv
│ │ └── ofs_plat_afu_avalon.sv
│ ├── axi
│ │ ├── afu_axi512.sv
│ │ ├── afu_axi.sv
│ │ ├── ofs_plat_afu_axi512.sv
│ │ ├── ofs_plat_afu_axi_from_ccip.sv
│ │ └── ofs_plat_afu_axi.sv
│ ├── host_chan_mmio.json
│ ├── test_mmio_avalon0_from_ccip.txt
│ ├── test_mmio_avalon1.txt
│ ├── test_mmio_avalon2_512rw.txt
│ ├── test_mmio_axi0_from_ccip.txt
│ ├── test_mmio_axi1.txt
│ └── test_mmio_axi2_512rw.txt
└── sw
├── main.c
├── Makefile
3.2.1. Build the host_chan_mmio example AFU¶
Execute afu_synth_setup as follows to create the synthesis environment for a host_chan_mmio AFU that fits the PCIe Attach FIM previously constructed.
$ cd $OFS_PLATFORM_AFU_BBB/plat_if_tests/host_chan_mmio
$ afu_synth_setup -s ./hw/rtl/test_mmio_axi1.txt afu_dev
afu_dev directory just created. From there, execute the afu_synth command. The successful completion of the command will produce the host_chan_mmio.gbs file under the synthesis environment directory, $OFS_PLATFORM_AFU_BBB/plat_if_tests/host_chan_mmio/afu_dev.
$ cd afu_dev
$ $OPAE_PLATFORM_ROOT/bin/afu_synth
Compiling ofs_top ofs_pr_afu
Generating host_chan_mmio.gbs
==================================
...
...
===========================================================================
PR AFU compilation complete
AFU gbs file is 'host_chan_mmio.gbs'
Design meets timing
===========================================================================
The previous output indicates the successful compilation of the AFU and the compliance with the timing requirements. Analyze the reports generated in case the design does not meet timing. The timing reports are stored in the directory, $OFS_PLATFORM_AFU_BBB/plat_if_tests/host_chan_mmio/afu_dev/build/syn/board/eseries-mdk/syn_top/output_files/timing_report.
Once the compilation finishes successfully, load the new host_chan_mmio.gbs bitstream file into the partial reconfiguration region of the target Agilex 5 Modular Development Kit board. Keep in mind, that the loaded image is dynamic - this image is not stored in flash and if the card is power cycled, then the PR region is re-loaded with the default AFU.
3.2.2. Download the host_chan_mmio example AFU¶
To test the AFU in actual hardware, load the host_chan_mmio.gbs to the Agilex 5 Modular Development Kit card. For this step to be successful, the PCIe Attach FIM must have already been loaded to the Agilex 5 Modular Development Kit card following the steps described in Section 2 of this document.
If you are running on a Virtual Machine, refer to the KVM User Guide: Open FPGA Stack for passing the devices to the VM.
Verify Board and PCIe b.d.f. For the following example, the Agilex® 5 Modular Dev Kit PCIe b:d.f is CA:00.0, however this may be different in your system.
$ fpgainfo fme
Intel Acceleration Development Platform 0001
//****** FME ******//
Interface : DFL
Object Id : 0xEB00000
PCIe s:b:d.f : 0000:CA:00.0
Vendor Id : 0x8086
Device Id : 0xBCCE
SubVendor Id : 0x8086
SubDevice Id : 0x0001
...
Download AFU.
$ cd $OFS_PLATFORM_AFU_BBB/plat_if_tests/host_chan_mmio/afu_dev
$ sudo fpgasupdate host_chan_mmio.gbs CA:00.0
[sudo] password for <<Your username>>:
[2025-09-05 13:21:02.29] [WARNING ] Update starting. Please do not interrupt.
[2025-09-05 13:21:02.49] [INFO ]
Partial Reconfiguration OK
[2025-09-05 13:21:02.49] [INFO ] Total time: 0:00:00.20
3.2.3. Set up host to interface with example AFU¶
Set up host to interface with the newly loaded AFU.
List the PFs available, the default Agilex® 5 FIM has 1 PF.
Create the Virtual Functions (VFs) provided by the FIM, the default Agilex® 5 FIM has 3 VFs. If your FIM uses only PFs, skip this step.
$ sudo pci_device CA:00.0 vf 3
# Verify the VFs have been added (device id: bccf)
$ lspci -s CA:00
ca:00.0 Processing accelerators: Intel Corporation Device bcce (rev 01)
ca:00.1 Processing accelerators: Intel Corporation Device bccf
ca:00.2 Processing accelerators: Intel Corporation Device bccf
ca:00.3 Processing accelerators: Intel Corporation Device bccf
Bind PFs and VFs to VFIO driver (except PF0/B1:00.0, which is the FME PF).
$ sudo opae.io init -d 0000:ca:00.1 $USER
Unbinding (0x8086,0xbccf) at 0000:ca:00.1 from dfl-pci
Binding (0x8086,0xbccf) at 0000:ca:00.1 to vfio-pci
iommu group for (0x8086,0xbccf) at 0000:ca:00.1 is 316
Assigning /dev/vfio/316 to <username>
Changing permissions for /dev/vfio/316 to rw-rw----
crob@inspur-1-an:~$ sudo opae.io init -d 0000:ca:00.2 $USER
Unbinding (0x8086,0xbccf) at 0000:ca:00.2 from dfl-pci
Binding (0x8086,0xbccf) at 0000:ca:00.2 to vfio-pci
iommu group for (0x8086,0xbccf) at 0000:ca:00.2 is 317
Assigning /dev/vfio/317 to <username>
Changing permissions for /dev/vfio/317 to rw-rw----
crob@inspur-1-an:~$ sudo opae.io init -d 0000:ca:00.3 $USER
Unbinding (0x8086,0xbccf) at 0000:ca:00.3 from dfl-pci
Binding (0x8086,0xbccf) at 0000:ca:00.3 to vfio-pci
iommu group for (0x8086,0xbccf) at 0000:ca:00.3 is 318
Assigning /dev/vfio/318 to <username>
Changing permissions for /dev/vfio/318 to rw-rw----
Verify the new AFU is loaded. The host_chan_mmio AFU GUID is "76d7ae9c-f66b-461f-816a-5428bcebdbc5".
$ fpgainfo port
//****** PORT ******//
Interface : DFL
Object Id : 0xEA00000
PCIe s:b:d.f : 0000:CA:00.0
Vendor Id : 0x8086
Device Id : 0xBCCE
SubVendor Id : 0x8086
SubDevice Id : 0x0001
Socket Id : 0x00
//****** PORT ******//
Interface : VFIO
Object Id : 0x60CA000000000000
PCIe s:b:d.f : 0000:CA:00.3
Vendor Id : 0x8086
Device Id : 0xBCCF
SubVendor Id : 0x8086
SubDevice Id : 0x0001
Socket Id : 0x01
Accelerator GUID : d15ab1ed-0000-0000-0210-000000000000
//****** PORT ******//
Interface : VFIO
Object Id : 0x40CA000000000000
PCIe s:b:d.f : 0000:CA:00.2
Vendor Id : 0x8086
Device Id : 0xBCCF
SubVendor Id : 0x8086
SubDevice Id : 0x0001
Socket Id : 0x01
Accelerator GUID : d15ab1ed-0000-0000-0110-000000000000
//****** PORT ******//
Interface : VFIO
Object Id : 0x20CA000000000000
PCIe s:b:d.f : 0000:CA:00.1
Vendor Id : 0x8086
Device Id : 0xBCCF
SubVendor Id : 0x8086
SubDevice Id : 0x0001
Socket Id : 0x01
Accelerator GUID : 76d7ae9c-f66b-461f-816a-5428bcebdbc5
3.2.4. Run the host_chan_mmio example AFU¶
Now, navigate to the directory of the host_chan_mmio AFU containing the host application's source code, $OFS_PLATFORM_AFU_BBB/plat_if_tests/host_chan_mmio/sw. Once there, compile the host_chan_mmio host application and execute it on the host server to excercise the functionality of the AFU.
Note: If OPAE SDK libraries were not installed in the default systems directories under
/usr, you need to set theOPAE_LOC,LIBRARY_PATH, andLD_LIBRARY_PATHenvironment variables to the custom locations where the OPAE SDK libraries were installed.
# Move to the sw directory of the the host_chan_mmio AFU. This directory holds the source for the host application.
$ cd $OFS_PLATFORM_AFU_BBB/plat_if_tests/host_chan_mmio/sw
$ make
# Run the application
$ ./host_chan_mmio
AFU ID: 76d7ae9cf66b461f 816a5428bcebdbc5
AFU MMIO interface: AXI Lite
AFU MMIO read bus width: 64 bits
512 bit MMIO write supported: yes
AFU pClk frequency: 250 MHz
Testing 32 bit MMIO reads:
PASS - 4 tests
Testing 32 bit MMIO writes:
PASS - 5 tests
Testing 64 bit MMIO writes:
PASS - 5 tests
Testing 512 bit MMIO writes:
PASS
3.3. Building and running the hello_world example AFU¶
The platform-independent examples-afu repository also provides some interesting example AFUs. In this section, you will compile and execute the PIM based hello_world AFU. The RTL of the hello_world AFU receives from the host application an address via memory mapped I/O (MMIO) write and generates a DMA write to the memory line at that address. The content written to memory is the string "Hello world!". The host application spins, waiting for the memory line to be updated. Once available, the software prints out the string.
The hello_world example AFU consists of the following files. The hw directory contains the RTL to implement the hardware functionality using CCIP, Avalon, and AXI interfaces. However, this guide will use the AXI version of the AFU to go through the compilation steps. The sw directory of the AFU contains the source code of the host application that communicates with the AFU hardware.
hello_world
├── hw
│ └── rtl
│ ├── avalon
│ │ ├── hello_world_avalon.sv
│ │ ├── ofs_plat_afu.sv
│ │ └── sources.txt
│ ├── axi
│ │ ├── hello_world_axi.sv
│ │ ├── ofs_plat_afu.sv
│ │ └── sources.txt
│ ├── ccip
│ │ ├── hello_world_ccip.sv
│ │ ├── ofs_plat_afu.sv
│ │ └── sources.txt
│ └── hello_world.json
├── README.md
└── sw
├── hello_world
├── hello_world.c
├── Makefile
└── obj
├── afu_json_info.h
└── hello_world.o
The following instructions can be used to compile other AFU samples accompanying this repository.
If not done already, download and clone the examples-afu repository.
$ cd $OFS_BUILD_ROOT
$ git clone https://github.com/OFS/examples-afu.git
$ cd examples-afu
$ git checkout tags/ofs-2025.1-1
3.3.1. Build the hello_world example AFU¶
Compile the hello_word sample AFU.
$ cd $OFS_BUILD_ROOT/examples-afu/tutorial/afu_types/01_pim_ifc/hello_world
$ afu_synth_setup --source hw/rtl/axi/sources.txt afu_dev
$ cd afu_dev
$ $OPAE_PLATFORM_ROOT/bin/afu_synth
Compiling ofs_top ofs_pr_afu
Generating hello_world.gbs
==================================
.
.
.
===========================================================================
PR AFU compilation complete
AFU gbs file is 'hello_world.gbs'
Design meets timing
===========================================================================
3.3.2. Download the hello_world example AFU¶
To test the AFU in actual hardware, load the hello_world.gbs to the Agilex 5 Modular Development Kit. For this step to be successful, the PCIe Attach FIM must have already been loaded to the Agilex 5 Modular Development Kit following the steps described in Section 2 of this document.
If you are running on a Virtual Machine, refer to the KVM User Guide: Open FPGA Stack for passing the devices to the VM.
Verify Board and PCIe b.d.f. For the following example, the Agilex® 5 Modular Dev Kit PCIe b:d.f is CA:00.0, however this may be different in your system.
$ fpgainfo fme
Intel Acceleration Development Platform 0001
//****** FME ******//
Interface : DFL
Object Id : 0xEB00000
PCIe s:b:d.f : 0000:CA:00.0
Vendor Id : 0x8086
Device Id : 0xBCCE
SubVendor Id : 0x8086
SubDevice Id : 0x0001
...
Download AFU.
$ cd $OFS_BUILD_ROOT/examples-afu/tutorial/afu_types/01_pim_ifc/hello_world/afu_dev
$ sudo fpgasupdate hello_world.gbs CA:00.0
[sudo] password for <<Your username>>:
[[2025-09-05 13:24:57.15] [WARNING ] Update starting. Please do not interrupt.
[2025-09-05 13:24:57.29] [INFO ]
Partial Reconfiguration OK
[2025-09-05 13:24:57.29] [INFO ] Total time: 0:00:00.13
3.3.3. Set up host to interface with example AFU¶
Set up your Agilex 5 Modular Development Kit to work with the newly loaded hello_world.gbs file.
# List the PF's available, the default Agilex® 5 FIM has 1 PF
$ lspci -s CA:00
ca:00.0 Processing accelerators: Intel Corporation Device bcce (rev 01)
Download AFU.
# Create the Virtual Functions (VFs) provided by the FIM, the default Agilex® 5 FIM has 3 VFs.
# If your FIM uses only PFs, skip this step.
$ sudo pci_device CA:00.0 vf 3
# Verify the VFs have been added (device id: bccf)
$ lspci -s CA:00
ca:00.0 Processing accelerators: Intel Corporation Device bcce (rev 01)
ca:00.1 Processing accelerators: Intel Corporation Device bccf
ca:00.2 Processing accelerators: Intel Corporation Device bccf
ca:00.3 Processing accelerators: Intel Corporation Device bccf
Bind PFs and VFs to VFIO driver (except PF0/CA:00.0, which is the FME PF).
$ sudo opae.io init -d 0000:ca:00.1 $USER
Unbinding (0x8086,0xbccf) at 0000:ca:00.1 from dfl-pci
Binding (0x8086,0xbccf) at 0000:ca:00.1 to vfio-pci
iommu group for (0x8086,0xbccf) at 0000:ca:00.1 is 316
Assigning /dev/vfio/316 to <username>
Changing permissions for /dev/vfio/316 to rw-rw----
crob@inspur-1-an:~$ sudo opae.io init -d 0000:ca:00.2 $USER
Unbinding (0x8086,0xbccf) at 0000:ca:00.2 from dfl-pci
Binding (0x8086,0xbccf) at 0000:ca:00.2 to vfio-pci
iommu group for (0x8086,0xbccf) at 0000:ca:00.2 is 317
Assigning /dev/vfio/317 to <username>
Changing permissions for /dev/vfio/317 to rw-rw----
crob@inspur-1-an:~$ sudo opae.io init -d 0000:ca:00.3 $USER
Unbinding (0x8086,0xbccf) at 0000:ca:00.3 from dfl-pci
Binding (0x8086,0xbccf) at 0000:ca:00.3 to vfio-pci
iommu group for (0x8086,0xbccf) at 0000:ca:00.3 is 318
Assigning /dev/vfio/318 to <username>
Changing permissions for /dev/vfio/318 to rw-rw----
Verify the new AFU is loaded. The hello_world AFU GUID is "c6aa954a-9b91-4a37-abc1-1d9f0709dcc3".
$ fpgainfo port
//****** PORT ******//
Interface : DFL
Object Id : 0xEA00000
PCIe s:b:d.f : 0000:CA:00.0
Vendor Id : 0x8086
Device Id : 0xBCCE
SubVendor Id : 0x8086
SubDevice Id : 0x0001
Socket Id : 0x00
//****** PORT ******//
Interface : VFIO
Object Id : 0x60CA000000000000
PCIe s:b:d.f : 0000:CA:00.3
Vendor Id : 0x8086
Device Id : 0xBCCF
SubVendor Id : 0x8086
SubDevice Id : 0x0001
Socket Id : 0x01
Accelerator GUID : d15ab1ed-0000-0000-0210-000000000000
//****** PORT ******//
Interface : VFIO
Object Id : 0x40CA000000000000
PCIe s:b:d.f : 0000:CA:00.2
Vendor Id : 0x8086
Device Id : 0xBCCF
SubVendor Id : 0x8086
SubDevice Id : 0x0001
Socket Id : 0x01
Accelerator GUID : d15ab1ed-0000-0000-0110-000000000000
//****** PORT ******//
Interface : VFIO
Object Id : 0x20CA000000000000
PCIe s:b:d.f : 0000:CA:00.1
Vendor Id : 0x8086
Device Id : 0xBCCF
SubVendor Id : 0x8086
SubDevice Id : 0x0001
Socket Id : 0x01
Accelerator GUID : c6aa954a-9b91-4a37-abc1-1d9f0709dcc3
3.3.4. Run the hello_world example AFU¶
Compile and execute the host application of the hello_world AFU. You should see the application outputs the "Hello world!" message in the terminal.
# Move to the sw directory of the hello_world AFU
$ cd $OFS_BUILD_ROOT/examples-afu/tutorial/afu_types/01_pim_ifc/hello_world/sw
$ make
# Launch the host application
$ ./hello_world
Hello world!
3.4. Modify the AFU user clocks frequency¶
An OPAE compliant AFU specifies the frequency of the uclk_usr and uclk_usr_div2 clocks through the JSON file for AFU configuration located under the <afu_example>/hw/rtl directory of an AFU design. For instance, the AFU configuration file of the host_chan_mmio example is $OFS_PLATFORM_AFU_BBB/plat_if_tests/host_chan_mmio/hw/rtl/host_chan_mmio.json.
The AFU specifies the frequency for uClk_usr in its platform configuration file using the following key:value pairs:
"clock-frequency-high": [<float-value>|”auto”|”auto-<float-value>”]
"clock-frequency-low": [<float-value>|”auto”|”auto-<float-value>”]
These key:value tuples are used to configure the PLL of the target platform that provides the user clocks through the AFU clocks interface. In addition, the specified frequency affects the timing closure process on the user clocks during AFU compilation.
Setting the value field to a float number (e.g., 315.0 to specify 315 MHz) drives the AFU generation process to close timing within the bounds set by the low and high values and sets the AFU's JSON metadata to specify the user clock PLL frequency values.
The following example shows the JSON file of the host_chan_mmio to set the AFU uClk to 500 MHz and uClk_div2 to 250 MHz.
{
"version": 1,
"afu-image": {
"power": 0,
"clock-frequency-high": 300,
"clock-frequency-low": 150,
"afu-top-interface":
{
"class": "ofs_plat_afu"
},
"accelerator-clusters":
[
{
"name": "host_chan_mmio",
"total-contexts": 1,
"accelerator-type-uuid": "76d7ae9c-f66b-461f-816a-5428bcebdbc5"
}
]
}
}
Save the changes to host_chan_mmio.json file, then execute the afu_synth_setup script to create a new copy of the AFU files with the modified user clock settigns.
$ cd $OFS_PLATFORM_AFU_BBB/plat_if_tests/host_chan_mmio
$ afu_synth_setup -s ./hw/rtl/test_mmio_axi1.txt afu_clks
Copying build from /home/<user_area>/ofs-agx5-pcie-attach/work_pr/pr_build_template/hw/lib/build...
Configuring Quartus build directory: afu_clks/build
Loading platform database: /home/<user_area>/ofs-agx5-pcie-attach/work_pr/pr_build_template/hw/lib/platform/platform_db/ofs_agilex_adp.json
Loading platform-params database: /usr/share/opae/platform/platform_db/platform_defaults.json
Loading AFU database: /usr/share/opae/platform/afu_top_ifc_db/ofs_plat_afu.json
Writing platform/platform_afu_top_config.vh
Writing platform/platform_if_addenda.qsf
Writing ../hw/afu_json_info.vh
host_chan_mmio AFU with the new frequency values.
During the compilation phase, you will observe the specified user clock (iopll_0_outclock0/1) frequency values as the target to close timing.
Info (332111): Found 104 clocks
Info (332111): Period Clock Name
Info (332111): ======== ============
Info (332111): 80.000 afu_top|pg_afu.port_gasket|user_clock|qph_user_clk|pll.qph_user_clk_iopll|iopll_0_m_cnt_clk
Info (332111): 80.000 afu_top|pg_afu.port_gasket|user_clock|qph_user_clk|pll.qph_user_clk_iopll|iopll_0_n_cnt_clk
Info (332111): 3.333 afu_top|pg_afu.port_gasket|user_clock|qph_user_clk|pll.qph_user_clk_iopll|iopll_0_outclk0
Info (332111): 6.666 afu_top|pg_afu.port_gasket|user_clock|qph_user_clk|pll.qph_user_clk_iopll|iopll_0_outclk1
Info (332111): 10.000 afu_top|pg_afu.port_gasket|user_clock|qph_user_clk|pll.qph_user_clk_iopll|iopll_0|tennm_ph2_iopll|ref_clk0
Info (332111): 4.000 altera_int_osc_clk
Info (332111): 100.000 altera_reserved_tck
AFU developers must ensure the AFU hardware design meets timing. If the compilation of an AFU fails timing, it will show a message similar to the following.
Wrote host_chan_mmio.gbs
===========================================================================
PR AFU compilation complete
AFU gbs file is 'host_chan_mmio.gbs'
*** Design does not meet timing
*** See build/syn/board/eseries-mdk/syn_top/output_files/timing_report
===========================================================================
The previous output indicates the location of the timing reports for the AFU designer to identify the failing paths and perform the necessary design changes. Next, is a listing of the timing report files from a host_chan_mmio AFU that fails to meet timing after modifying the user clock frequency values.
$ cd $OFS_PLATFORM_AFU_BBB/plat_if_tests/host_chan_mmio/eseries-mdk/afu_clks
$ ls build/syn/board/eseries-mdk/syn_top/output_files/timing_report
clocks.rpt clocks.sta.fail.summary clocks.sta.pass.summary
Warning: AFU developers must inform software developers of the maximum operating frequency (Fmax) of the user clocks to avoid any unexpected behavior of the accelerator and potentially of the overall system.
4. Simulating an AFU using ASE¶
The Application Simulation Environment (ASE) is a hardware/software co-simulation environment for your AFU. See diagram below illustrating ASE operation:
ASE uses the simulator Direct Programming Interface (DPI) to provide HW/SW connectivity. The PCIe connection to the AFU under testing is emulated with a transactional model.
The following list describes ASE operation:
- Attempts to replicate the transactions that will be seen in real system.
- Provides a memory model to AFU, so illegal memory accesses can be identified early.
- Not a cache simulator.
- Does not guarantee synthesizability or timing closure.
- Does not model system latency.
- No administrator privileges are needed to run ASE. All code is user level.
The remainder of this section is a tutorial providing the steps on how to run ASE with either Synopsys® VCS® or Siemens® QuestaSim® using an example AFU and the AFU build tree previously created in this guide.
4.1. Set Up Steps to Run ASE¶
In this section you will set up your server to support ASE by independently downloading and installing OPAE SDK and ASE. Then, set up the required environment variables.
4.1.1. Install OPAE SDK¶
The Agilex® 5 Modular Dev Kit card requires 2.14.0-3. Follow the instructions provided in the Follow the instructions in the Software Installation Guide: OFS for PCIe Attach FPGAs to build and install the required OPAE SDK for the Agilex 5 Modular Development Kit. Make sure to check out the cloned repository to tag 2.14.0-3 and branch release/2.14.0.
4.1.2 Install ASE Tools¶
ASE is an RTL simulator for OPAE-based AFUs. The simulator emulates both the OPAE SDK software user space API and the AFU RTL interface. The majority of the FIM as well as devices such as PCIe and local memory are emulated with simple functional models.
ASE must be installed separatedly from the OPAE SDK. However, the recommendation is to install it in the same target directory as OPAE SDK.
-
If not done already, set the environment variables as described in section, Set Up AFU Development Environment.
-
Clone the
opae-simrepository. -
Create a build directory and build ASE to be installed under the default system directories along with OPAE SDK.
Optionally, if the desire is to install ASE binaries in a different location to the system's default, provide the path to CMAKE through the CMAKE_INSTALL_PREFIX switch, as follows.
- Install ASE binaries and libraries under the system directory
/usr.
4.1.3. Setup Required ASE Environment Variables¶
The values set to the following environment variables assume the OPAE SDK and ASE were installed in the default system directories below /usr. Setup these variables in the shell where ASE will be executed. You may wish to add these variables to the script you created to facilitate configuring your environment.
$ export OPAE_PLATFORM_ROOT=<path to PR build tree>
$ cd /usr/bin
$ export PATH=$PWD:$PATH
$ cd /usr/lib/python*/site-packages
$ export PYTHONPATH=$PWD
$ cd /usr/lib
$ export LIBRARY_PATH=$PWD
$ cd /usr/lib64
$ export LD_LIBRARY_PATH=$PWD
$ cd $OFS_BUILD_ROOT/ofs-platform-afu-bbb
$ export OFS_PLATFORM_AFU_BBB=$PWD
## For VCS, set the following:
$ export VCS_HOME=<Set the path to VCS installation directory>
$ export PATH=$VCS_HOME/bin:$PATH
$ export VCS_TARGET_ARCH=linux64
$ export VMR_MODE_FLAG=64
## For QuestaSIM, set the following:
$ export MTI_HOME=<path to Modelsim installation directory>
$ export PATH=$MTI_HOME/linux_x86_64/:$MTI_HOME/bin/:$PATH
4.2. Simulating the host_chan_mmio AFU¶
The $OFS_PLATFORM_AFU_BBB/plat_if_tests/host_chan_mmio is a simple example demonstrating both hardware and software access to an AFU. The host_chan_mmio example AFU consists of the following files:
host_chan_mmio
├── hw
│ └── rtl
│ ├── avalon
│ │ ├── afu_avalon512.sv
│ │ ├── afu_avalon.sv
│ │ ├── ofs_plat_afu_avalon512.sv
│ │ ├── ofs_plat_afu_avalon_from_ccip.sv
│ │ └── ofs_plat_afu_avalon.sv
│ ├── axi
│ │ ├── afu_axi512.sv
│ │ ├── afu_axi.sv
│ │ ├── ofs_plat_afu_axi512.sv
│ │ ├── ofs_plat_afu_axi_from_ccip.sv
│ │ └── ofs_plat_afu_axi.sv
│ ├── host_chan_mmio.json
│ ├── test_mmio_avalon0_from_ccip.txt
│ ├── test_mmio_avalon1.txt
│ ├── test_mmio_avalon2_512rw.txt
│ ├── test_mmio_axi0_from_ccip.txt
│ ├── test_mmio_axi1.txt
│ └── test_mmio_axi2_512rw.txt
└── sw
├── main.c
├── Makefile
This example AFU contains examples using both Avalon and AXI interface buses. This guide will use the AXI version of the host_chan_mmio AFU.
ASE uses client-server application architecture to deliver hardware/software co-simulation. You require one shell for the hardware based simulation and another shell where the software application is running. The hardware is started first with a simulation compilation and simulator startup script, once the simulator has loaded the design, it will wait until the software process starts. Once the software process starts, the simulator proceeds. Transaction logging and waveform capture is performed.
4.2.1 Set Up and Run the HW Simulation Process¶
You will run the afu_sim_setup script to create the scripts for running the ASE environment. The afu_sim_setup script has the following usage:
usage: afu_sim_setup [-h] -s SOURCES [-p PLATFORM] [-t {VCS,QUESTA,MODELSIM}]
[-f] [--ase-mode ASE_MODE] [--ase-verbose]
dst
Generate an ASE simulation environment for an AFU. An ASE environment is
instantiated from the OPAE installation and then configured for the specified
AFU. AFU source files are specified in a text file that is parsed by
rtl_src_config, which is also part of the OPAE base environment.
positional arguments:
dst Target directory path (directory must not exist).
optional arguments:
-h, --help show this help message and exit
-s SOURCES, --sources SOURCES
AFU source specification file that will be passed to
rtl_src_config. See "rtl_src_config --help" for the
file's syntax. rtl_src_config translates the source
list into either Quartus or RTL simulator syntax.
-p PLATFORM, --platform PLATFORM
FPGA Platform to simulate.
-t {VCS,QUESTA,MODELSIM}, --tool {VCS,QUESTA,MODELSIM}
Default simulator.
-f, --force Overwrite target directory if it exists.
--ase-mode ASE_MODE ASE execution mode (default, mode 3, exits on
completion). See ase.cfg in the target directory.
--ase-verbose When set, ASE prints each CCI-P transaction to the
command line. Transactions are always logged to
work/ccip_transactions.tsv, even when not set. This
switch sets ENABLE_CL_VIEW in ase.cfg.
Run afu_sim_setup to create the ASE simulation environment for the host_chan_mmio example AFU. The '-t VCS' option indicates to prepare the ASE simulation environment for Synopsys® VCS®.
$ cd $OFS_PLATFORM_AFU_BBB/plat_if_tests/host_chan_mmio
$ afu_sim_setup -s ./hw/rtl/test_mmio_axi1.txt -t VCS afu_sim
Copying ASE from /opae-sdk/install-opae-sdk/share/opae/ase...
#################################################################
# #
# OPAE Intel(R) Xeon(R) + FPGA Library #
# AFU Simulation Environment (ASE) #
# #
#################################################################
Tool Brand: VCS
Loading platform database: /ofs-agx5-pcie-attach/work_pr/pr_build_template/hw/lib/platform/platform_db/ofs_agilex.json
Loading platform-params database: /usr/lib/python3.9/site-packages/platmgr/db/platform_db/platform_defaults.json
Loading AFU database: /usr/lib/python3.9/site-packages/platmgr/db/afu_top_ifc_db/ofs_plat_afu.json
Writing rtl/platform_afu_top_config.vh
Writing rtl/platform_if_addenda.txt
Writing rtl/platform_if_includes.txt
Writing rtl/ase_platform_name.txt
Writing rtl/ase_platform_config.mk and rtl/ase_platform_config.cmake
ASE Platform: discrete (FPGA_PLATFORM_DISCRETE)
The afu_sim_setup creates the ASE scripts in the directory host_chan_mmio_sim where the afu_sim_setup script was run. Start the simulator as shown below:
This process launches the AFU hardware simulator. Before moving to the next section, pay attention to the simulator output highlighted in the image below.
The simulation artifacts are stored in host_chan_mmio/work and consist of:
log_ase_events.tsv
log_ofs_plat_host_chan.tsv
log_ofs_plat_local_mem.tsv
log_pf_vf_mux_A.tsv
log_pf_vf_mux_B.tsv
4.2.2 Set Up and Run the SW Process¶
Open an additional shell to build and run the host application that communicates with the actual AFU hardware. Set up the same environment variable you have set up in the shell you have been working on until this point.
Additionally, as indicated by the hardware simulator output that is currently executing in the "simulator shell", copy and paste the line "export ASE_WORKDIR=...", into the new "software shell". See the last image of the previous section.
host_chan_mmio AFU example to compile the host application.
$ cd $OFS_PLATFORM_AFU_BBB/plat_if_tests/host_chan_mmio/sw
$ make
afu_json_mgr json-info --afu-json=../hw/rtl/host_chan_mmio.json --c-hdr=obj/afu_json_info.h
Writing obj/afu_json_info.h
cc -g -O2 -std=gnu99 -fstack-protector -fPIE -fPIC -D_FORTIFY_SOURCE=2 -Wformat -Wformat-security -I../../common/sw -I./obj -c main.c -o obj/main.o
cc -g -O2 -std=gnu99 -fstack-protector -fPIE -fPIC -D_FORTIFY_SOURCE=2 -Wformat -Wformat-security -I../../common/sw -I./obj -c test_host_chan_mmio.c -o obj/test_host_chan_mmio.o
cc -g -O2 -std=gnu99 -fstack-protector -fPIE -fPIC -D_FORTIFY_SOURCE=2 -Wformat -Wformat-security -I../../common/sw -I./obj -c ../../common/sw/connect.c -o obj/connect.o
cc -g -O2 -std=gnu99 -fstack-protector -fPIE -fPIC -D_FORTIFY_SOURCE=2 -Wformat -Wformat-security -I../../common/sw -I./obj -c ../../common/sw/csr_mgr.c -o obj/csr_mgr.o
cc -g -O2 -std=gnu99 -fstack-protector -fPIE -fPIC -D_FORTIFY_SOURCE=2 -Wformat -Wformat-security -I../../common/sw -I./obj -c ../../common/sw/hash32.c -o obj/hash32.o
cc -g -O2 -std=gnu99 -fstack-protector -fPIE -fPIC -D_FORTIFY_SOURCE=2 -Wformat -Wformat-security -I../../common/sw -I./obj -c ../../common/sw/test_data.c -o obj/test_data.o
cc -o host_chan_mmio obj/main.o obj/test_host_chan_mmio.o obj/connect.o obj/csr_mgr.o obj/hash32.o obj/test_data.o -z noexecstack -z relro -z now -pie -luuid -lopae-c-ase
Now, launch the host application to exercise the AFU hardware running on the simulator shell. The next image shows the AFU hardware simulation process on the left side shell. The right hand shell shows the host application's output of a successful simulation.
$ with_ase ./host_chan_mmio
[APP] Initializing simulation session ...
[APP] Found AFU GUID 0x76d7ae9cf66b461f 816a5428bcebdbc5 at device 01:01:1
[APP] Found AFU GUID 0xd15ab1ed00000000 0110000000000000 at device 01:01:2
[APP] Found AFU GUID 0xd15ab1ed00000000 0210000000000000 at device 01:01:3
Running in ASE mode
AFU ID: 76d7ae9cf66b461f 816a5428bcebdbc5
AFU MMIO interface: AXI Lite
AFU MMIO read bus width: 64 bits
512 bit MMIO write supported: yes
AFU pClk frequency: 250 MHz
Testing 32 bit MMIO reads:
PASS - 4 tests
Testing 32 bit MMIO writes:
PASS - 5 tests
Testing 64 bit MMIO writes:
PASS - 5 tests
Testing 512 bit MMIO writes:
FAIL - idx 0x39 [4], value 0x2726252423222120, 512-bit space, incorrect value: 0x00000000
[APP] Deinitializing simulation session
[APP] Took 341,999,663 nsec
[APP] Session ended
Finally, on the hardware simulation shell, you can view the wave forms by invoking the following command.
This brings up the VCS® simulator GUI and loads the simulation waveform files. Use the Hierarchy window to navigate to the afu instance located under, ase_top | ase_top_plat | ase_afu_main_pcie_ss | ase_afu_main_emul | afu_main | port_afu_instances | ofs_plat_afu | afu , as shown below.
Right click on the afu (afu) entry to display the drop-down menu. Then, click on Add to Waves | New Wave View to display the following waveforms window.
4.3 Simulating the hello_world AFU¶
In this section you will quickly simulate the PIM-based hello_world sample AFU accompanying the examples-afu repository.
-
Set the environment variables as described in section 4.1. Set Up Steps to Run ASE.
-
Prepare an RTL simulation environment for the AXI version of the
hello_worldAFU.
Simulation with ASE requires two software processes, one to simulate the AFU RTL and the other to run the host software that excercises the AFU. To construct an RTL simulation environment under the directory simulation, execute the following.
$ cd $OFS_BUILD_ROOT/examples-afu/tutorial/afu_types/01_pim_ifc/hello_world
$ afu_sim_setup -s ./hw/rtl/axi/sources.txt -t VCS afu_sim
Copying ASE from /usr/local/share/opae/ase...
#################################################################
# #
# OPAE Intel(R) Xeon(R) + FPGA Library #
# AFU Simulation Environment (ASE) #
# #
#################################################################
Tool Brand: VCS
Loading platform database: /home/<user_area>/ofs-agx5-pcie-attach/work_pr/pr_build_template/hw/lib/platform/platform_db/ofs_agilex.json
Loading platform-params database: /usr/share/opae/platform/platform_db/platform_defaults.json
Loading AFU database: /usr/share/opae/platform/afu_top_ifc_db/ofs_plat_afu.json
Writing rtl/platform_afu_top_config.vh
Writing rtl/platform_if_addenda.txt
Writing rtl/platform_if_includes.txt
Writing rtl/ase_platform_name.txt
Writing rtl/ase_platform_config.mk and rtl/ase_platform_config.cmake
ASE Platform: discrete (FPGA_PLATFORM_DISCRETE)
The afu_sim_setup script constructs an ASE environment in the hello_world_sim subdirectory. If the command fails, confirm that the path to the afu_sim_setup is on your PATH environment variable (in the OPAE SDK bin directory) and that your Python version is at least 2.7.
- Build and execute the AFU RTL simulator.
The previous commands will build and run the Synopsys® VCS® RTL simulator, which prints a message saying it is ready for simulation. The simulation process also prints a message instructing you to set the ASE_WORKDIR environment variable in a second shell.
-
Open a second shell where you will build and execute the host software. In this new "software shell", set up the environment variables you have set up so far in the "hardware simulation" shell.
-
Set the ASE_WORKDIR environment variable following the instructions given in the "hardware simulation" shell.
$ export ASE_WORKDIR=$OFS_BUILD_ROOT/examples-afu/tutorial/afu_types/01_pim_ifc/hello_world/afu_sim/work
- Then, move to the sw directory of the
hello_worldAFU sample to build the host software.
- Run the
hello_worldhost application to resume the work of the RTL simulation. The host software process and the RTL simulation execute in lockstep. If successful, you should see the Hello world! output.
$ with_ase ./hello_world
[APP] Initializing simulation session ...
[APP] Found AFU GUID 0xc6aa954a9b914a37 abc11d9f0709dcc3 at device 01:01:1
[APP] Found AFU GUID 0xd15ab1ed00000000 0110000000000000 at device 01:01:2
[APP] Found AFU GUID 0xd15ab1ed00000000 0210000000000000 at device 01:01:3
Hello world!
[APP] Deinitializing simulation session
[APP] Took 16,952,318 nsec
[APP] Session ended
- Finally, on the hardware simulation shell, you can view the wave forms by invoking the following command.
This brings up the DVE GUI and loads the simulation waveform files. Use the Hierarchy window to navigate to the afu instance located under, ase_top | ase_top_plat | ase_afu_main_pcie_ss | ase_afu_main_emul | afu_main | port_afu_instances | ofs_plat_afu | hello_afu, as shown below.
Right click on the hello_afu entry to display the drop-down menu. Then, click on Add to Waves | New Wave View to display the following waveforms window.
5. Disabling the FLR (Function Level Reset) during AFU Debugging¶
The vfio-pci driver implementation will automatically issue an FLR (Function Level Reset) signal every time a new host application is executed. This signal is triggered whenever an application opens a /dev/vfio* file and is expected behavior for the vfio driver architecture.
You may also encounter issues while debugging an AFU when executing the OPAE SDK tool opae.io with peek/poke subcommands, which will automatically set register values if they are connected to a reset. The OPAE SDK function fpgaReset() will also not accept devices bound to the vfio-pci driver. Both of these behaviors can be worked around if they are not desired.
You can use the following steps to enable / disable FLR for a specific device bound to the vfio-pci driver. In this example we will use an OFS enabled PCIe device at BDF af:00.0, and will disable FLR on a VF at address af:00.5.
Disable FLR:
Enable FLR:
If you wish to manually reset your currently configured AFU without resetting the entire FIM, you can use the OPAE SDK function fpgaEnumerate(). This will issue a reset on the AFU's VFIO DEVICE_GROUP. To avoid issuing an FLR to the entire FIM, you need to call this function after disabling FLR as shown above.
If you wish to debug your AFU's register space without changing any of its register values using opae.io, you need to execute a opae.io compatible python script. An example application is shown below:
opae.io --version
opae.io 1.0.0
sudo opae.io init -d BDF $USER
opae.io script sample.py
Value@0x0 = 0x4000000010000000
Value@0x12060 = 100
Sample.py contents:
import sys
def main():
# Check opae.io initialization
if the_region is None :
print("\'opae.io\' initialization has not been performed, please bind the device in question to vfio-pci.")
sys.exit(1)
v = the_region.read64(0x0)
print("Value@0x0 = 0x{:016X}".format(v))
the_region.write32(0x12060,100)
v = the_region.read32(0x12060)
print("Value@0x12060 = {:d}".format(v))
####################################
if __name__ == "__main__":
main()
6. How to modify the PF/VF MUX configuration¶
For information on how to modify the PF/VF mapping for your own design, refer to the Shell Developer Guide: OFS for Agilex™ 5 PCIe Attach FPGAs.
Notices & Disclaimers¶
Altera® Corporation technologies may require enabled hardware, software or service activation. No product or component can be absolutely secure. Performance varies by use, configuration and other factors. Your costs and results may vary. You may not use or facilitate the use of this document in connection with any infringement or other legal analysis concerning Altera or Intel products described herein. You agree to grant Altera Corporation a non-exclusive, royalty-free license to any patent claim thereafter drafted which includes subject matter disclosed herein. No license (express or implied, by estoppel or otherwise) to any intellectual property rights is granted by this document, with the sole exception that you may publish an unmodified copy. You may create software implementations based on this document and in compliance with the foregoing that are intended to execute on the Altera or Intel product(s) referenced in this document. No rights are granted to create modifications or derivatives of this document. The products described may contain design defects or errors known as errata which may cause the product to deviate from published specifications. Current characterized errata are available on request. Altera disclaims all express and implied warranties, including without limitation, the implied warranties of merchantability, fitness for a particular purpose, and non-infringement, as well as any warranty arising from course of performance, course of dealing, or usage in trade. You are responsible for safety of the overall system, including compliance with applicable safety-related requirements or standards. © Altera Corporation. Altera, the Altera logo, and other Altera marks are trademarks of Altera Corporation. Other names and brands may be claimed as the property of others.
OpenCL* and the OpenCL* logo are trademarks of Apple Inc. used by permission of the Khronos Group™.











